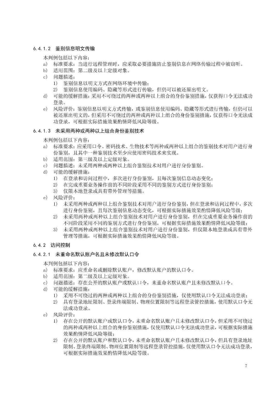
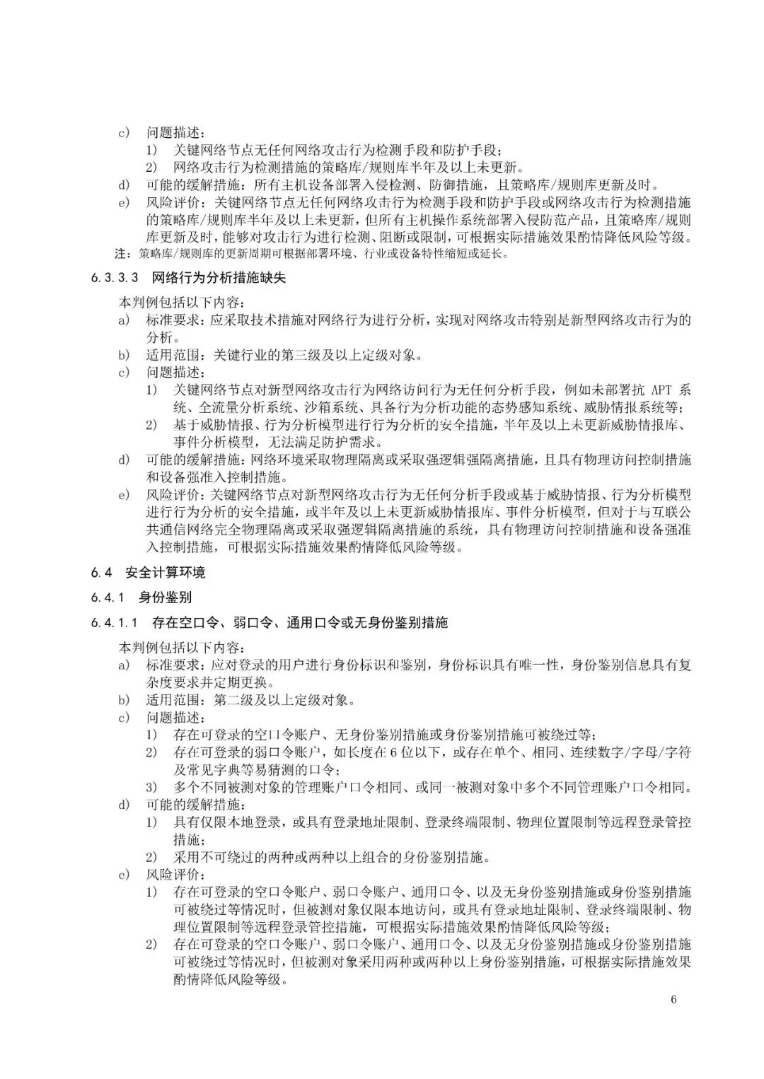
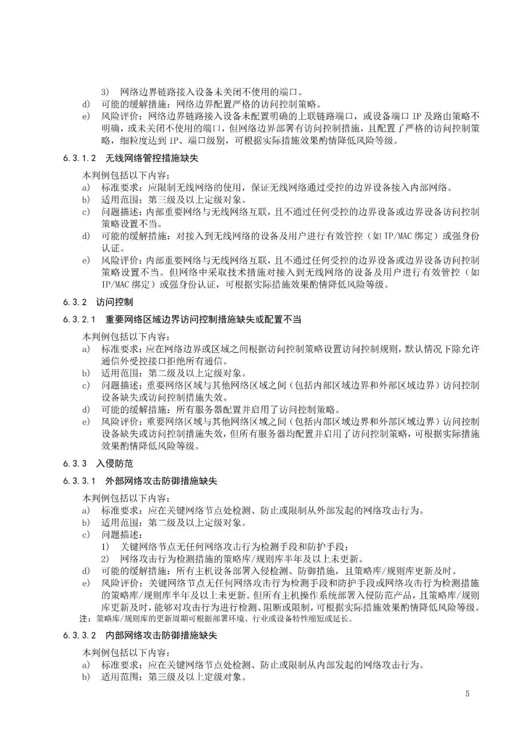
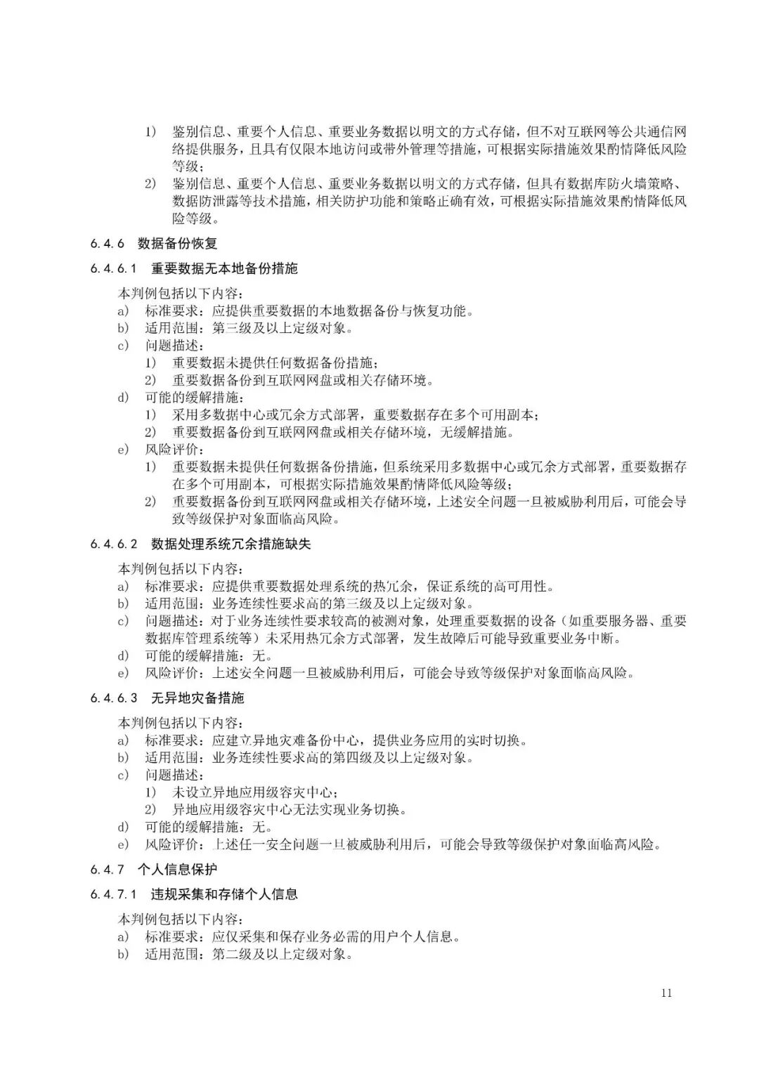
0531-67800866
首页
关于我们
公司简介
企业文化
荣誉资质
服务支持
等保测评
风险评估
安全咨询
安全加固
服务案例
等保测评
新闻中心
公司新闻
行业新闻
政策规定
加入我们
联系我们
首页
关于我们
公司简介
企业文化
荣誉资质
服务支持
等保测评
风险评估
安全咨询
安全加固
服务案例
等保测评
新闻中心
公司新闻
行业新闻
政策规定
加入我们
联系我们
公司新闻
行业新闻
政策规定
网络安全等级保护测评高风险判定实施指引(试行)发布
发布时间:2025-05-30 浏览:
0
文章来源:等级保护测评
上一篇:中国人民银行发布《中国人民银行业务领域数据安全管理办法》(附答记者问)
下一篇:李强签署国务院令 公布《政务数据共享条例》